贵州省水利工程协会
Guizhou water engineering association
站内搜索
服务于政府决策 服务于市场发展 服务于会员需要
致力于发展繁荣贵州水利建设事业的社会组织
网站首页
关于协会
协会动态
通知公告
行业要闻
资格资质
考核评价
教育培训
法律法规
服务指南
热门点击文章
协会章程
协会领导机构
贵州省水利工程协会团体会员变更登记表
协会各分会机构设置
贵州省水利工程协会会员服务清单
省水利工程协会关于继续开展全省水利水电
省水利工程协会关于开展2018年度上半
贵州省水利工程协会关于2018年度上半
贵州省水利工程协会关于2016版《水利
省水利工程协会关于2019年度上半年全
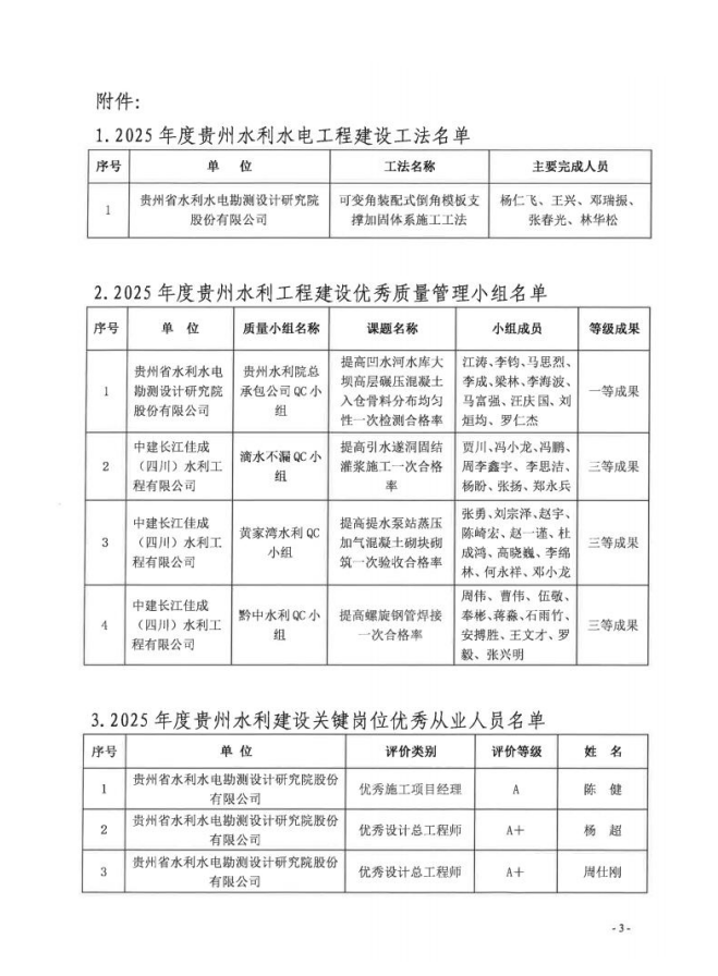
关于2025年度地方水利工法、优秀质量管理小组及从业人员评价结果公告
发布时间:
2025-11-28
点击次数:
2312